top of page

Knowledge Center

How Does VENDYS Work?
Facebook
Twitter
Pinterest
Tumblr
Copy Link
Link Copied


The Amazing Rise of Epicardial Fat As an Independent Risk Factor of ASCVD Events
Front Cardiovasc Med2021 Apr 21;8:658445 Association Between Epicardial Adipose Tissue and Stroke Maria Inês Rosa 1, Antonio José Grande...


Dietary Supplementation with Selenium and CoQ 10 Lowered Cardiovascular
Mortality in an Elderly Swedish Population Nutrients 2021 Apr 17;13(4):1344. Dietary Supplementation with Selenium and Coenzyme Q 10...


The Role of Endothelial Dysfunction in the Pathophysiology and Cerebrovascular Effects of Migraine
J Clin Neurol 2021 Apr;17(2):164-175. The Role of Endothelial Dysfunction in the Pathophysiology and Cerebrovascular Effects of Migraine:...
New Clinical Trial Shows Weight Loss Reverses Endothelial Dysfunction
Obes Res Clin Pract 2021 Apr 10;S1871-403X(21)00055-7. Successful weight loss reduces endothelial activation in individuals with severe...
Association between 10-Year Atherosclerotic Cardiovascular Disease Risk
and (MICRO)Vascular Endothelial Function Cardiology 2021 Apr 13;1-7 Association between 10-Year Atherosclerotic Cardiovascular Disease...


New Natural Therapy for Endothelial Dysfunction?
Front Cardiovasc Med 2021 Mar 30;8:658400. Therapeutic Potential of Quercetin to Alleviate Endothelial Dysfunction in Age-Related...


New Discovery Puts Endothelial Dysfunction at the Heart of Broken Heart (Takotsubo) Syndrome
Free Radic Biol Med 2021 Apr 14 Special issue “Implications of oxidative stress and redox biochemistry for heart disease and...


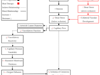
Microvascular Dysfunction in Peripheral Artery Disease: Is Heat Therapy a Viable Treatment?
Int J Environ Res Public Health 2021 Mar 1;18(5):2384. Microvascular Dysfunction in Peripheral Artery Disease: Is Heat Therapy a Viable...


Will these new iRNA-based LDL and Lp(a) Lowering Rx Make a Significant Impact on US’ Average Cholest
Impact on US’ Average Cholesterol Level? Probably Not. J Am Coll Cardiol. 2021 Mar, 77 (12) 1564–1575 New and Emerging Therapies for...


Diastolic Dysfunction vs. Endothelial Dysfunction
Eur J Clin Invest 2021 Mar 22 Clinical assessment of endothelial function in heart failure with preserved ejection fraction: A...


Brain Endothelium in Health and Disease
Am J Pathol 2021 Mar 10 ENDOTHELIAL CONTROL OF CEREBRAL BLOOD FLOW Julianne W Ashby 1, Julia J Mack 2 Affiliations 1 Department of...


New noninvasive approaches to the endothelium as a therapeutic target
Front Physiol 2021 . The Endothelium as a Therapeutic Target in Diabetes: A Narrative Review and Perspective Jose A Adams, Arkady Uryash,...


New insights into the role of INF in “hyperinflammation”, endothelial injury,
and two different COVID outcomes Transl Res 2021 Mar 5;S1931-5244(21)00052-9. COVID-19 and Cytokine Storm Syndrome: Are there lessons...


Why Is COVID-19 More Severe in Patients With Diabetes?
Why Is COVID-19 More Severe in Patients With Diabetes? The Role of Angiotensin-Converting Enzyme 2, Endothelial Dysfunction and the...


How to use endothelial function testing to detect “Residual Risk”
How to use endothelial function testing to detect “Residual Risk” Download Slides


Keto diet improves endothelial function with “pleotropic”
role of βOHB –Published in JACC Focus Seminar Therapeutic Potential of Ketone Bodies for Patients With Cardiovascular Disease: JACC Focus...


Dr. Fuster’s top 100 picks from JACC 2020 and Dr. Naghavi’s top 5
JACC Editor-in-Chief’s Top 100 Picks Valentin Fuster, MD, PhD Each week, I record audio summaries for every paper in JACC, as well as...


“Targeting the Endothelium to Achieve Cardioprotection” and “Preconditioning by Exercise:
Role of the Endothelium” Front Pharmacol 2021 Feb 2;12:636134. Targeting the Endothelium to Achieve Cardioprotection Nicolas...


Clinical Examples of Microvascular Endothelial Dysfunction Consequences of COVID-19
Front Cardiovasc Med 2021 Feb 2;8:636843. Microvascular Angiopathic Consequences of COVID-19 Margaret Nalugo 1, Linda J Schulte 2,...


New Guidelines for Endothelial Function Testing in Patient Care
How to Use Endothelial Function Testing in Patient Care (Practical Guidelines) View / DownloadSlides
bottom of page